SOLIDWORKS
SOLIDWORKS Connected veya Collaborative Designer for SOLIDWORKS Rolü kullanırken, 3DEXPERIENCE dosya yönetimi ve ortak çalışma araçlarınıza ekranın sağ tarafındaki görev bölmesinden erişilebiliriz. MySession, ilgili Parça ve Montaj verilerini görüntüleyebileceğiniz, yaşam döngüsü yönetimi komutlarını yürütebileceğiniz ve Platformunuz içinde doğru ortak çalışma Alanına bağlantınızı sağlayabileceğiniz yerdir. 3DEXPERIENCE MySession arayüzünden en iyi şekilde yararlanmaya yönelik ipuçlarını bu makalede […]
SOLIDWORKS’te yeni bir Parça, Montaj veya Teknik Resim dosyası oluşturmak için her zaman bir şablona ihtiyaç duyarız. Şablon dosyaları, çizimlerde taslak standartları, yazı tipi ve boyut stilleri ve başlık blokları/kenarlıklar gibi gerekli belge özelliklerini belirtir. Tasarım ekibinizde tekdüzeliği korumak için SOLIDWORKS kullanıcılarının ortak bir şablon grubuna erişimi olmalıdır. SOLIDWORKS, 3D EXPERIENCE Platform’a bağlandığında şablonlar bulutta […]
SOLIDWORKS’te yapılmış, kaynaklanmış yapılarınız var ve bunları SOLIDWORKS Simulation aracılığıyla simüle etmek mi istiyorsunuz? İster sac levha ister kaynaklı montajlar olsun, bu makale SOLIDWORKS’te kaynakları tanımlama ve simüle etme konusunda size rehberlik edecektir. Kenar Kaynak Bağlayıcı Nedir? Kenar Kaynak Bağlantısı, iki metal bileşeni birleştirmek için gerekli olan uygun kaynak boyutunu belirleyen bir araçtır. Kaynak havuzu üzerindeki […]
SOLIDWORKS’te RAL Kodlarıyla Görünüm Oluşturma RAL renk standartları, özellikle endüstriyel uygulamalarda yaygın olarak kullanılan bir renk standardıdır. Bu standart, farklı malzeme ve yüzeylerde kullanılan renklerin tutarlılığını sağlamak için kullanılır. RAL renkleri genellikle boya, kaplama, plastik, mobilya ve otomotiv endüstrilerinde kullanılır. RAL renk standartları, numaralandırılmış bir renk kodu sistemine sahiptir. Her RAL rengi benzersiz bir numara […]
SOLIDWORKS malzeme kitaplığında ihtiyaç duyabileceğiniz bir malzeme bulunmadığında veya SOLIDWORKS Simulation’da gerçekleştirmek istediğiniz bir analiz için özel bir malzeme oluşturmak için yeterli bilgiye sahip olmadığınızda, SOLIDWORKS Malzeme Web Portalı size çözüm sunar. SOLIDWORKS Malzeme Web Portalı, geniş bir malzeme veritabanına erişim sağlayarak, istediğiniz özel malzemeyi oluşturmanızı sağlar. Bu portal, gerçek dünya malzeme verilerini içeren, geniş […]
SOLIDWORKS 2024® ÖNİZLEME ile 2024 sürümünü test edebilir, yeni sürümde gelecek olan geliştirme ve yenilikleri inceleyebilirsiniz. SOLIDWORKS®’te, harika tasarımlar yarattığınızı ve bu harika tasarımlarınızı gerçeğe dönüştürdüğünüzü biliyoruz. SOLIDWORKS Ar-Ge ekibi siz kullanıcıların talepleri ve ihtiyaçları doğrultusundan istenen geliştirmeleri öncelik sırasına koymaktadır. SOLIDWORKS 2024 sürümü ürün geliştirme sürecinizi konsept aşamasından üretim aşamasına kadar kolaylaştırmak ve hızlandırmak […]
MYSOLIDWORKS, SOLIDWORKS içeriklerine ve hizmetlerine herhangi bir cihazdan bağlanarak sizlerin daha etkin bir şekilde kullanmanıza yardımcı olan bir web portalıdır. Bu sitede SOLIDWORKS hakkında bilgi edinebilir veya başka kullanıcılarla iletişime geçebilirsiniz. Bu sayfaya üye olmak için öncelikle https://my.solidworks.com/ adresini tarayıcınıza kopyalayın. Ardından açılan sayfanın sağ üst kısmında bulunan “KATIL” seçeneğini tıklayın. Açılan pencereden kayıt için gerekli […]
Çok gövdeli parça tasarımı, SOLIDWORKS’te kullanılan yaygın bir durumdur. Ara adım olarak karmaşık parça geometrisi oluşturmamızı sağlar veya bir parça dosyasında farklı bileşenleri farklı gövdeler olarak tasarlamamıza izin vererek bir montaja benzer şekilde kullanabiliriz. Bu, tüm katı gövde geometrileri ve sac levha tasarımları için de geçerlidir. Sac levha tasarımlarında birden fazla gövdeniz olduğunda SOLIDWORKS, FeatureManager […]
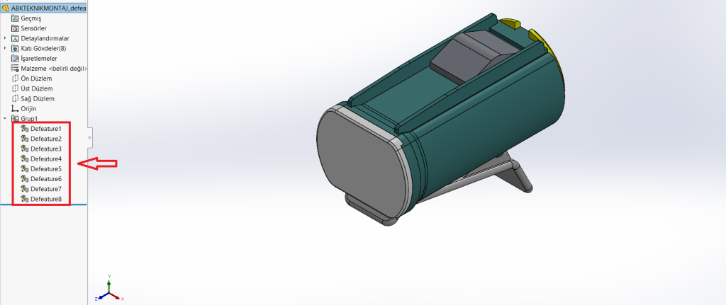
SOLIDWORKS modellerini harici olarak paylaşırken, tasarımınızı gizli tutarak fikirlerinizi korumanız genellikle kritik bir öneme sahiptir. Bu makalede, SOLIDWORKS dosyalarından tasarım nasıl gizli tutulur sizin için ele alacağız. 1-) Montajı Parça Olarak Kaydet Bir montaj modelinin tasarım gizliliğini korumanız gerekiyorsa, bunu yapmanın en kolay yollarından biri onu bir parça olarak kaydetmektir. Bir montajı parça olarak kaydederken […]
SOLIDWORKS Sac Levhada Büküm Notu Açısını Bütünler veya Tümler Olarak Nasıl Değiştirebilirim? Tümler Açı Nedir? Büküm notu açısını tümler açı olacak şekilde değiştirmekle neyi kastediyorum? Bükülmüş bir sac levha parçasında ölçüldüğü şekliyle bütünler ve tümler açılar arasındaki farkı açıklayan aşağıdaki resme bakalım. Büküm Notunu Neden Değiştirmeliyim? Şirketiniz Avrupa’da üretilmiş bir fren kullanıyorsa, viraj açısının tümler […]