Blog
3DEXPERIENCE BAŞLIĞI VE DOSYA ADI ARASINDAKİ FARKLAR
- 11 Temmuz 2025
- Yayınlayan: Semih Sağışman
- Kategori: 3DEXPERIENCE Blog
3DEXPERIENCE Platformu, SOLIDWORKS modellerinin dosya yönetimi için güçlü bir yöntem sağlayarak model adları değişse veya başka projelere taşınsa bile tüm referansların korunmasını sağlar. SOLIDWORKS, parçaların, montajların ve teknik resimlerin parametrik olarak güncellenmek üzere birbirine bağlanmasını sağlamak için referansları kullanır.
Platform ve yerel diskte dosyaların yönetilme şekli arasında önemli bir fark vardır. Platformda, modelleri düzenli tutmak için dosya adlarını kullanmak yerine, bozuk referanslar konusunda endişelenmeden hızla değiştirilebilen Title(Başlık)’ı kullanabilirsiniz.
Windows Gezgini’ndeki standart dosya yönetimiyle, dosya adındaki herhangi bir değişiklik veya dosyaların başka klasörlere taşınması, orijinal dosyalar artık bulunamadığından referansların kaybolmasına neden olabilir. SOLIDWORKS PDM, kasa görünümünde dosya yapısında değişiklik yapıldığında referansların güncellenmesini sağlamak için SQL veri tabanlarını kullanarak bozuk referansları önler.
Alıştığımız Dosya Adı bir Windows tanımlayıcısıdır. SOLIDWORKS PDM’e uygulanmadan bir dosya adının veya klasör yapısının değiştirilmesi, kaçınılmaz olarak dosya referanslarında zorluklara neden olacaktır.
3DEXPERIENCE Platformu bu konuda farklı bir yaklaşım benimsiyor. Windows’un bir kopyayı yerel diske kaydetmek için hala bir dosya adına ihtiyacı olsa da tüm dosyalar benzersiz dosya adlarına sahip tek bir yerel önbellek klasörüne kaydedilir. Platforma kaydedildikten sonra dosya adının artık bir önemi yoktur ve artık değiştirilemez. Artık adlandırmayı Title adlı bir 3DEXPERIENCE özelliğiyle kontrol edebiliyoruz. Bu, herhangi bir zamanda kolayca yeniden adlandırılabilir. Veri yönetimi, dosyaları çeşitli klasörlere kaydetmek yerine Bookmark Editor ile gerçekleştirilir. Dosyalar yeniden adlandırılmadığından veya başka bir klasöre taşınmadığından referanslar bozulmaz.
Terimlerin Açıklaması
3DEXPERIENCE Platformunda dosya yönetimiyle ilgili birkaç terim vardır. Bu terimlerden en önemlisi olan Başlık ve diğerlerini aşağıda açıklayalım.
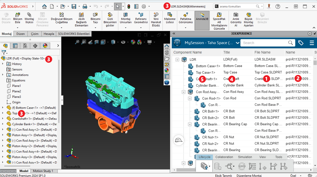
- File Name (Dosya Adı)
Bu, Windows’ta yerel önbellek klasörüne kaydedilen dosyanın adıdır. Dosya adı platforma kaydedildikten sonra kilitlenir ve değiştirilemez. Bunu yaparken hatalı referansların önüne geçilmektedir. Platforma aynı adla iki dosya kaydedilmişse, Windows aynı klasörde aynı adda birden fazla dosyaya sahip olamayacağından, yerel önbellek benzersiz bir dosya adı uygulayabilir.
- Name (Ad)
Bu, Ortak Çalışma Alanındaki bir nesneyi ayırt etmek için kullanılan benzersiz bir 3DEXPERIENCE tanımlayıcısıdır. (Örn. prd-R###)
- File Title (Dosya Başlığı)
Dosya başlığında yapacağınız değişiklik, dosyanızı platforma yeni bir model olarak kaydetmenize zorlar. Yeni model olarak kaydedildiğinden bileşen adı, dosya adı ve başlık yeni modele referans verilir.
- Title (Başlık)
Temel olarak Dosya Başlığı ile aynıdır ancak bu özelliğe Fiziksel Ürün Başlığı da denir.
- Bir parça veya montajın birden fazla konfigürasyonu varsa, Başlık, konfigürasyon adını parantez içine ekleyerek bunları ayrı tutar. (Örn. “LDR(Full)”)
- Bir teknik resim için bu, referans verilen parçanın veya montajın dosya başlığı ya da farklı bir dosya başlığı olabilir.
- Component Name (Bileşen Adı)
Bu, bir montajdaki bileşenin örnek numarasını içeren, MySession uygulamasında gösterilen SOLIDWORKS için benzersiz bir tanımlayıcıdır. Bu, Dosya Başlığıyla bağlantılıdır. Dosya Başlığında yapılan değişiklikler Bileşen Adını da değiştirecektir.
3DEXPERIENCE Başlığını Yeniden Adlandırma
Yukarıda, platforma kaydedilen bir dosyanın adının değişmeyeceğini gördük. Platformda düzeni sağlamak için dosyanın Başlık’ı yeniden adlandırılır ve bu SOLIDWORKS referanslarını değiştirmez. Değiştirmek istediğimiz parça/montaja sağ tıklayıp Parçayı/Montajı Yeniden Adlandır diyerek başlığı değiştirebiliriz.
Çizim Başlığının Referans Verilen Parça/Montaj Başlığıyla Eşleştirilmesi
Bir teknik resmin başlığı genellikle referans verilen modelin başlığıyla eşleşecek şekilde ayarlanır. Modelde, sonradan yapılan bir başlık değişikliği varsayılan ayarlarla teknik resme uygulanmayacaktır. Model ve teknik resim başlıklarını birbirine bağlamak için 3DEXPERIENCE görev bölmesinden Tools>Options yolunu takip edip her kayıtta modelin başlığını kullanma seçeneğini aktif etmeliyiz.