Blog
3DEXPERIENCE’den SOLIDWORKS’e Model Aktarma Yöntemleri
- 13 Haziran 2025
- Yayınlayan: Semih Sağışman
- Kategori: 3DEXPERIENCE Blog
3DEXPERIENCE Platformu, verilerle çalışırken önemli ölçüde esneklik sağlar. Filtreler ve etiketler içeren güçlü arama işlevi, modeli bulmayı hızlandırır. Bu yazıda, Platformda kayıtlı modellerinizi SOLIDWORKS’te açabilmeniz için sunulan seçenekleri inceleyeceğiz.
Aç Komutu
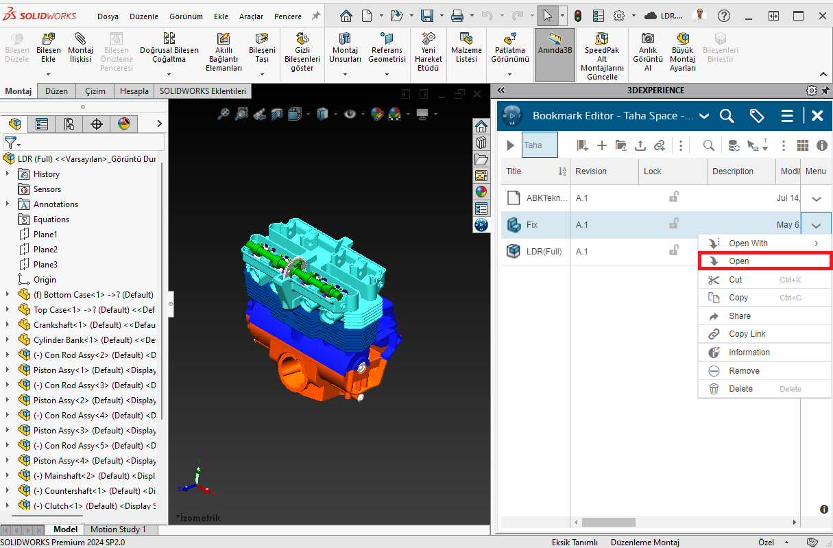
SOLIDWORKS arayüzündeki standart Aç komutunu çalıştırıp 3DEXPERIENCE’te Aç seçeneğine tıklandıktan sonra açılan pencerede 3DSearch ya da Bookmarks kullanarak platformda kayıtlı olan modeli açabilirsiniz.
MySession Görev Bölmesi
MySession görev bölmesi doğrudan aramaya başlamanın en hızlı yoludur. Modeli boş bir SOLIDWORKS oturumuna sürükleyip bırakarak açabilirsiniz.
Pusulayı seçip Bookmark Editor uygulamasına girdiğinizde modeli sürükleyip SOLIDWORKS’te açabilirsiniz.
İnternet Tarayıcısı
Modellerinizi doğrudan bir internet tarayıcısı kullanarak, 3DSpace’ten, Bookmark Editor’den ya da arama sonuçlarından da sürükleyebilirsiniz.
İnternet tarayıcısından bir dosyaya sağ tıkladığınızda Open With (Birlikte Aç) seçeneği sunulur. Sahip olduğunuz role bağlı olarak SOLIDWORKS Connected ya da Design with SOLIDWORKS seçeneğine tıklayarak modeli SOLIDWORKS’te açabilirsiniz.
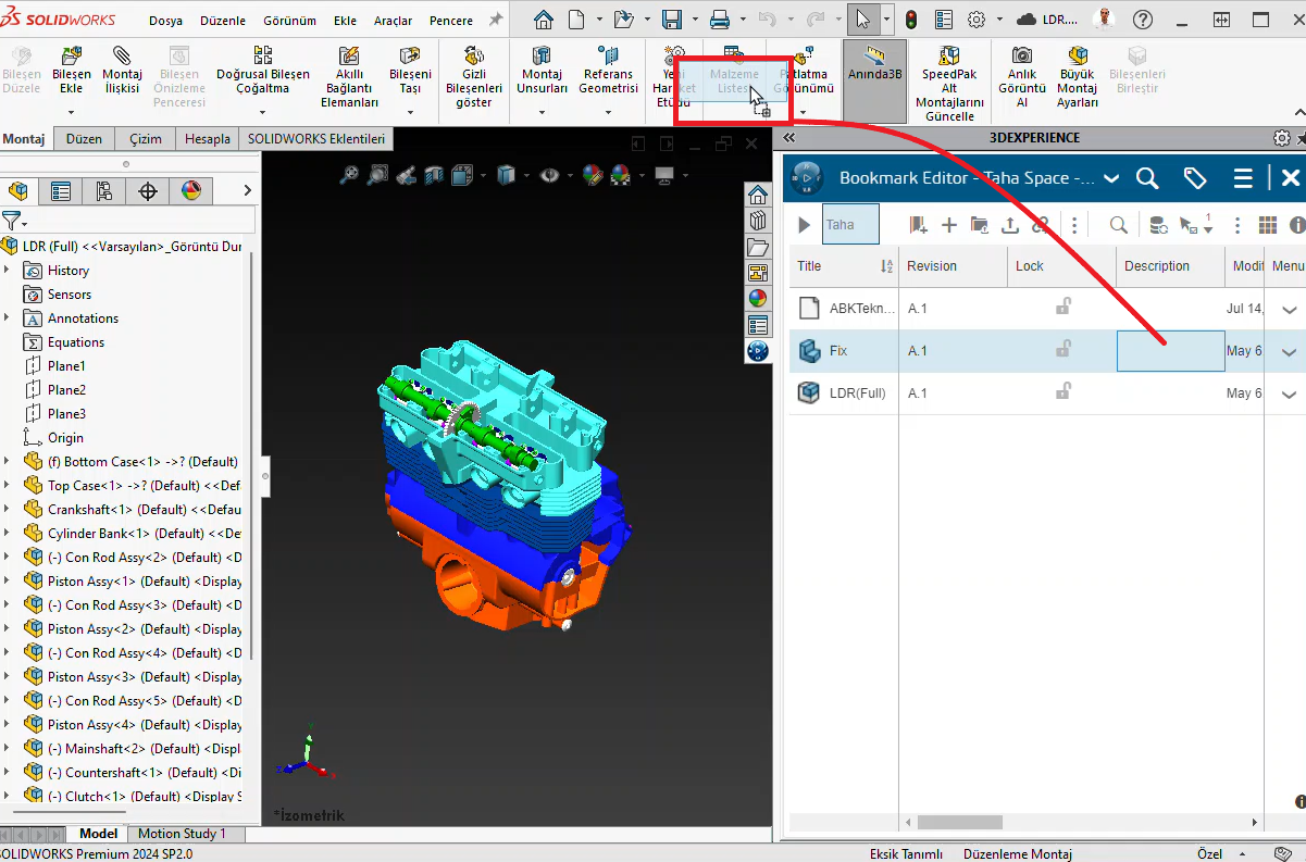
Bileşen Ekle
Montaj dosyasındaki Bileşen Ekle aracını, Aç menüsündeki gibi, 3DEXPERIENCE’tan Aç’ı seçerek kullanılabilirsiniz.
MySession’dan Eklemeden Açma
Bir model zaten açıksa, MySession’dan sürükleyip bırakmak bileşeni ekleyecektir. Bir modeli bağımsız olarak açmanız gerekiyorsa, modeli CommandManager’a sürükleyip bırakmalı ya da sağ tıklayıp Aç’a tıklamalısınız.