Blog
SOLIDWORKS’te Referans Düzlem Oluşturma
- 2 Mart 2023
- Yayınlayan: Semih Sağışman
- Kategori: Blog SOLIDWORKS
SOLIDWORKS'te Referans Düzlem Oluşturma
Çizim yapmak için düzlemler olmazsa olmazdır. Düzlemleri çizim yapmak dışında bir modelin kesit görünümünü oluşturmak, bir draft unsurundaki nötr düzlem için vb. kullanabilirsiniz. Makalemizde, SOLIDWORKS’te düzlem oluşturma seçeneklerini ele alacağız.
Öteleme Düzlemleri
SOLIDWORKS’te en yaygın kullanılan referans düzlemi tipi öteleme düzlemidir. Öteleme düzlemi oluşturmak için CommandManager’da Unsurlar > Referans Geometrisi > Düzlem’i seçeriz.
Bir yüz veya başka bir düzlem seçip öteleme mesafesi ayarlayabiliriz.
Birden fazla düzlem düzlem oluşturmak da mümkün.
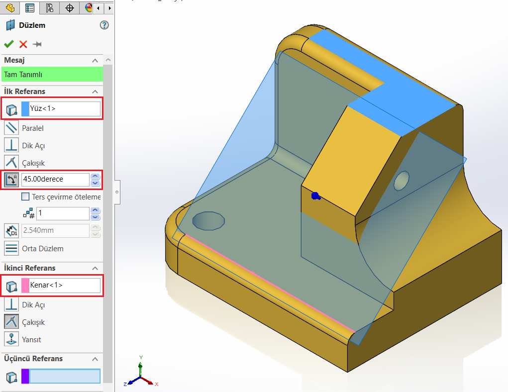
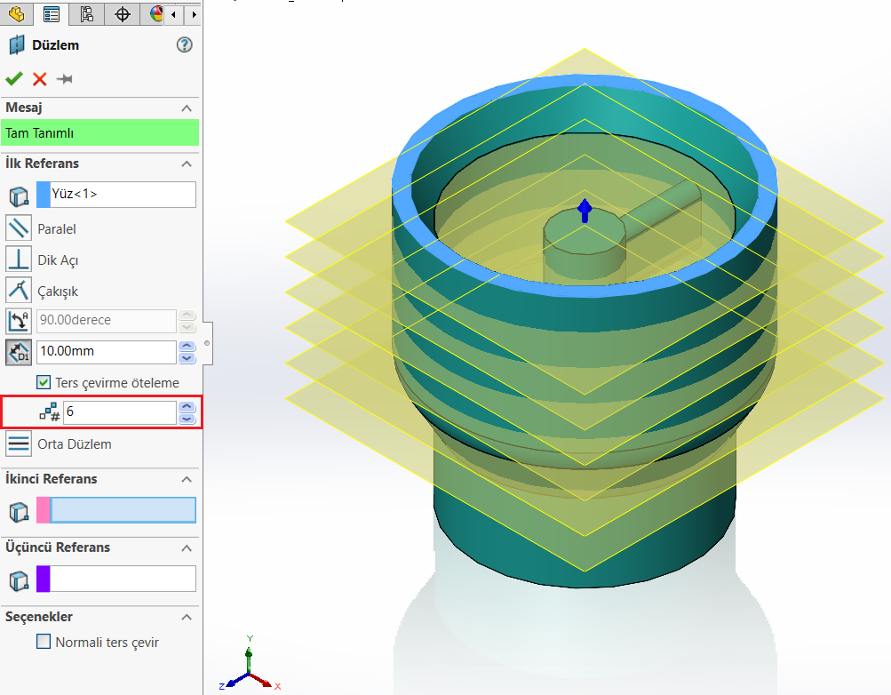
Açılı Düzlem
SOLIDWORKS’te açılı düzlem oluşturabilmek için, bir yüze ve açı yapacak bir eksen çizgisine ihtiyacımız olacak. Eksen çizgisi modelin bir kenarı ya da oluşturulmuş bir çizim çizgisi olabilir. Yeni düzlem, seçilen yüze/düzleme dik olacak şekilde oluşur. Bu açıyı değiştirebiliriz.
Aralarında eşit açı olacak şekilde düzlemler çoğaltılabilir.
Orta Düzlem
SOLIDWORKS’te orta düzlem oluşturabilmek için iki yüz seçmek gerekir. Seçilen yüzlerde paralellik şartı aranmaz. Yüzler paralelse, ortaya çıkan düzlem, seçilen yüzlere paralel ve tam ortasında, değilse paralel ilişkisi olmadan tam ortasında oluşur.
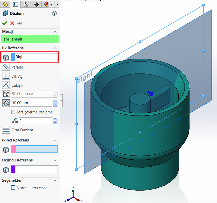
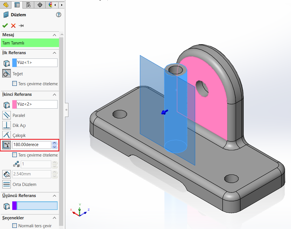
Silindirik Yüzeylerde Düzlem
Genellikle düzlemi sonlandırmak için daha fazla seçime ihtiyaç duyacağından, silindirik yüzeylerde düzlem oluşturmak karmaşık durabilir. Örneğin, bir silindir ve bir düzlem seçilip açı ayarlandığında düzlem, silindirik yüz etrafında döner.
Birden çok silindirik yüz seçilirse her iki silindirik yüze teğet bir düzlem oluşur. Ters çevirme öteleme kutucukları işaretlendiğinde de düzlemin teğet olduğu silindirik yüzey tarafı değişir.
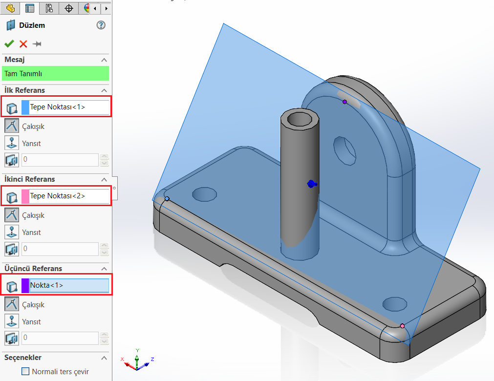
Üç nokta seçtiğimizde, seçilen noktalardan geçen bir düzlem oluşur.
Hazırlayan: Uyg. Müh. Taha AKGÜN