SOLIDWORKS
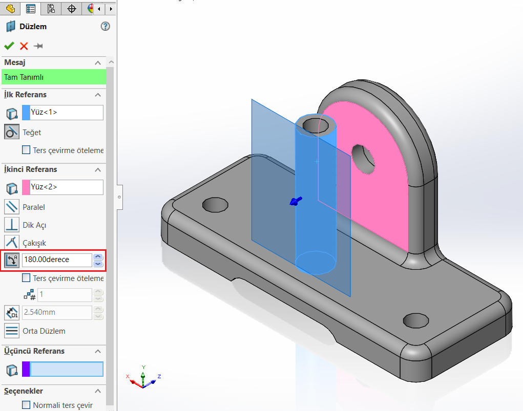
SOLIDWORKS’te Referans Düzlem Oluşturma Çizim yapmak için düzlemler olmazsa olmazdır. Düzlemleri çizim yapmak dışında bir modelin kesit görünümünü oluşturmak, bir draft unsurundaki nötr düzlem için vb. kullanabilirsiniz. Makalemizde, SOLIDWORKS’te düzlem oluşturma seçeneklerini ele alacağız. Öteleme Düzlemleri SOLIDWORKS’te en yaygın kullanılan referans düzlemi tipi öteleme düzlemidir. Öteleme düzlemi oluşturmak için CommandManager’da Unsurlar > Referans Geometrisi > […]
SOLIDWORKS Flow Simulation içerisinde yüksek hücre sayısı, çözdürmek istediğimiz denklemlerin sayısı veya analiz tipi sebebiyle çözümleme aşamasında oldukça zamana ve bilgisayar gücüne gereksinim duyabildiğimiz durumlar karşımıza çıkmaktadır. Parçanın simetrisini kullanarak bu çözümleme süresini nasıl düşüreceğimizi merak ediyorsanız, makalemizi okumaya davetlisiniz. Analiz süremizin artışı, projemizde zaman kayıplarına neden olacaktır. Ayrıca çözümleme süresi ile çözümleme için kullandığımız […]
SOLIDWORKS’te Özellikler’de Denklemler SOLIDWORKS’te yaptığınız tasarımların fiziksel hesaplamaları için denklem kullanmak işlerinizi kolaylaştıracaktır. Bu hesaplamaları Özellikler bölümünde yaparak, tasarımınızla ilgili önemli bilgileri bir arada tutabilir, yeniden kullanabilirsiniz. Bu yazımızda SOLIDWORKS’te Özellikler’e ekleyeceğimiz denklemlerin nasıl eklendiğini göreceğiz. Denklemleri aşağıdaki durumlarda kullanabiliriz: Özel Özellikler Konfigürasyon Özellikleri Sac Levha Kesim Listesi Özellikleri Kaynaklı Montaj Kesim Listesi Özellikler Tasarımınızın […]
SOLIDWORKS ile Yazıyı Model Üzerine Uygulama Yöntemleri Bazı katı parçalar üzerine metin veya harflerin modellenmesine sık sık ihtiyaç duyarız. Tasarımı tamamlayabilmemiz için parça numarası, seri kodu veya diğer kodlama unsurlarını, parçamız üzerinde modellememiz gerekir. Bu konuda SOLIDWORKS bize çeşitli yöntemler sunmaktadır. Bu çeşitli yaklaşımların artı ve eksileri bulunmaktadır. Bu makalemizde, metin modelleme yöntemlerini derinlemesine inceleyeceğiz. […]
Resource Monitor Uyarısı Nasıl Önlenir? Mevcutta kullandığınız SOLIDWORKS’ün bilgisayarda arka planda açık olan uygulamalar ve belgelerin çalışmasından dolayı kullanılan “sistem belleği az” şeklinde bir SOLIDWORKS “Resource Monitor” uyarısı alabilirsiniz. Belleğin kullanımını azaltmak veya boşaltmak için açık olan uygulamaları, belgeleri ve benzer işlem yükü getirecek işlemleri mutlaka kapatmalısınız. Resimde görüldüğü üzere SOLIDWORKS Resource Monitor – Windows […]
3DEXPERIENCE R2022X Yenilikleri Structure Simulation Roles Birleşik Ağ Oluşturma ve Modelleme Uygulaması Modelleme ve ağ oluşturma için tek bir araçla tıklama sayısını azaltarak simülasyonları daha kolay ayarlayın: Model and Meshing tek bir uygulama altında birleştirildi Hem Structural Model Creation hem de Mesh Creation komutları artık aynı yerden erişilebilir. Tüm ağ oluşturma işlemlerine Mesh sekmesinden erişilir […]
3DEXPERIENCE R2022X Yenilikleri Standard Component Manager (EPA-OC) Özellikleri Tablo Modunda Görüntüleme ve Karşılaştırma Görünümü Harici seçilen ve kurum içi içerikteki dahili özellikler Tablo görünümü modunda sonuç listesinde Karşılaştırmada sütunlar yalnızca görüntülenecek bir değer olduğunda görüntülenir. Otomatik Yapılandırma Yeniden Gruplandırma Senkronize edilmiş CSV’den yapılandırma gruplandırmasını, dosya eşlemeyi ve özellik zenginleştirmeyi yönetme EDGE AGENT artık CAD formatı […]
3DEXPERIENCE R2022X Yenilikleri Standard Component Manager (EPA-OC) Özellikleri Tablo Modunda Görüntüleme ve Karşılaştırma Görünümü Harici seçilen ve kurum içi içerikteki dahili özellikler Tablo görünümü modunda sonuç listesinde Karşılaştırmada Sütunlar yalnızca görüntülenecek bir değer olduğunda görüntülenir. Otomatik Yapılandırma Yeniden Gruplandırma Senkronize edilmiş CSV’den yapılandırma gruplandırmasını, dosya eşlemeyi ve özellik zenginleştirmeyi yönetme EDGE AGENT artık CAD formatı […]
3DEXPERIENCE R2022X FD03 Yenilikleri Collaborative Designer for SOLIDWORKS (UES-OC) Kilitle/Kilidi Aç Geliştirilmiş Kullanıcı Deneyimi SOLIDWORKS için Collaborative Designer, standart komut adlarını kullanacak şekilde gelişiyor. Sonuç olarak, Rezerve Et ve Rezerve Edilmemiş komutu Kilitle ve Kilidi Aç olarak yeniden adlandırıldı Ek Diller İçin Destek Tercih ettiğiniz dillerle 3DEXPERIENCE deneyimini yaşayın 3DEXPERIENCE gelişmeye devam ediyor ve şimdi […]
SOLIDWORKS’te Tamamen Tanımlı Çizimler Kullanma SOLIDWORKS içerisinde çizim yaparken kullanıcıların yaptığı en büyük hatalardan bir tanesi eksik tanımlı (Örneğin: çizime ölçü vermemek) bir çizim bırakmaktır. Çizim ortamında sağ alt kısımda eğer eksik bir tanım varsa “eksik tanımlı” ifadesini görüntüleyebilirsiniz. Çalışma alanında bulunan siyah çizgiler ise “tam tanımlı”, mavi çiziğiler “eksik tanımlı” anlamına gelmektedir. Bırakılan bu […]