Blog
xShape’te Simetri, Öteleme ve Ölçekleme
- 9 Ekim 2023
- Yayınlayan: Semih Sağışman
- Kategori: Blog
Yorum yapılmamış
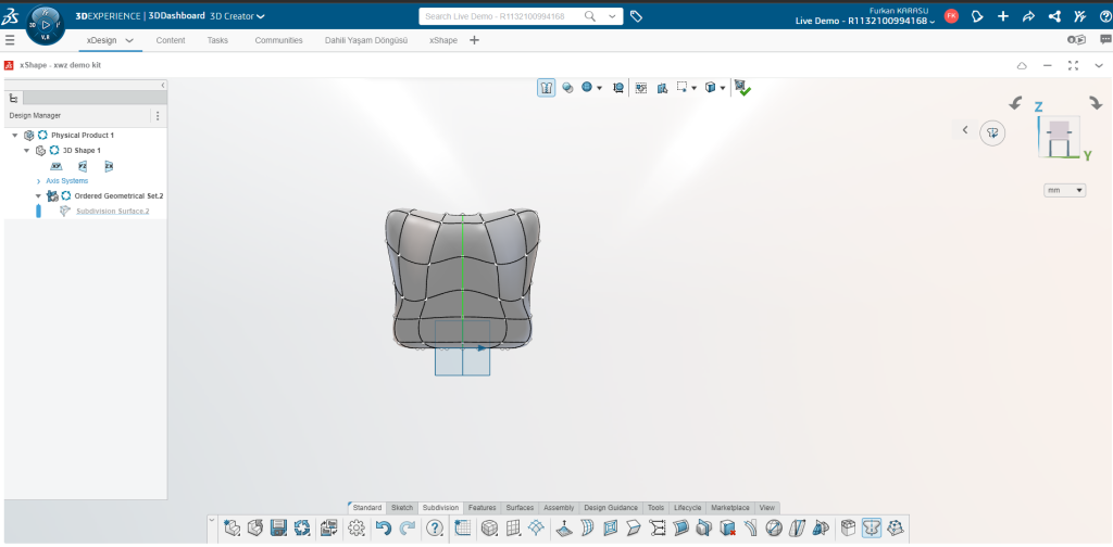
Alt bölme objesi, daha sonra manipüle edilebilecek daha küçük dilimlere bölünmüş üç boyutlu bir objedir. Alt bölme objelerini manipüle etmenin kolay yolları öteleme, ölçekleme ve simetridir.
- Öteleme, tüm bir objenin belirli bir yönde belirli bir mesafeye taşındığı geometrik bir dönüşümdür.
- Ölçekleme, bir objenin boyutunu manipüle etmektir.
- Simetri, bir modelleyicinin muhtemelen bir kadranı manipüle etmesine ve ardından söz konusu düzlem/kenar boyunca aynı manipülasyonu yansıtmak için bir düzlem veya kenar kullanmasına izin verir.
Aşağıda, 3DEXPERIENCE xShape’te alt bölümler için bu geometrik dönüşümlerin her birini nasıl yapacağımızı ele alacağız.
Alt Bölme Objesini Öteleme
- Bir alt bölüm objesi oluşturun/açın.
- Alt bölüm bölümünün altındaki Flex (Esnek) seçeneğini seçin. Robot, eksen çizgisinin sonunda görünecektir.
- Manipüle edilecek alt bölümleri seçin (kontrol seçimini kullanarak birden fazla alt bölümü seçebilirsiniz) ve ardından robotun bir ucunu sürükleyin, diğer uçta alt bölme objesinin yatay ve dikey eksenine hizalanmış mavi çıkarım çizgileri görünecektir.
- Alt bölümleri taşımak/çevirmek için robot bileşenlerini sürükleyin.
- İstenen sonuca ulaşıldığında Tamam’a tıklayın.
Bir Alt Bölme Objesini Ölçeklendirme
- Bir alt bölüm objesi oluşturun/açın.
- Alt bölüm bölümünün altındaki Flex (Esnek) seçeneğini seçin. Robot, eksen çizgisinin sonunda görünecektir.
- Alt bölümleri seçin (kontrol seçimini kullanarak birden fazla alt bölümü seçebilirsiniz) ve ardından robotun bir ucunu sürükleyin, diğer uçta alt bölme objesinin yatay ve dikey eksenine hizalanmış mavi çıkarım çizgileri görünecektir.
- Seçilen alt bölümleri ölçeklendirmek için daireleri sürükleyin.
- İstenen sonuca ulaşıldığında Tamam’a tıklayın.
Alt Bölme Objelerinde Simetri Oluşturma
- Bir alt bölüm objesi oluşturun/açın.
- Alt bölüm bölümünün altındaki simetri seçeneğini seçin.
- İletişim kutusunda, simetri düzlemi olarak kullanılacak bir düzlem veya kenar seçin.
- Artık bir simetri düzlemi yaratıldığına göre, bir alt bölümü manipüle edebilirsiniz ve söz konusu manipülasyon, simetri düzleminin diğer tarafına yansıtılacaktır.
Hazırlayan: Uyg. Müh. Furkan KARASU